Üzleti élet

Bitcoins

Céginformáció készítés, Konkurencia-vizsgálat, piacfelmérés, döntés-előkészítés, Partnerhűség és megbízhatóság az üzleti életben...

Tovább

Magánélet

Bitcoins

Eltűnt személyek felkutatása. Adásvételi konzultáció. Pótmagánvád-indítvány

Tovább

Eszköztár

Multiple Miners

Mélységi adatgyűjtés. Környezettanulmány. Titkos követés. Technikai adatrögzítés. Titkosszolgálati eszközök felderítése és hatástalanítása. Hazugságvizsgálat...

Tovább

A Perfect Loyd Vagyonvédelmi és Magánnyomozó Korlátolt Felelősségű Társaságot (cégjegyzékszáma: 01-09-984277, a céget nyilvántartó bíróság: Fővárosi Törvényszék Cégbírósága) 2001-ben magyar tulajdonosok alapították saját tőkéből. Tisztaprofilú magánnyomozó iroda, amely az alább felsorolt magánnyomozói szolgáltatások mellett vagyonbiztonsági és energetikai szaktanácsadást is folytat. A kft. tulajdonosa, szakmai vezetői és munkatársai bűnügyi nyomozói, illetve titkosszolgálati múlttal és immáron húszéves magánnyomozói tapasztalattal bírnak. Ezen túlmenően a Perfect Loyd Kft. a magyarországi energiaszektorban egyedülálló szaktudással és referenciákkal is rendelkezik.

A Perfect Loyd csapatába nemcsak professzionális magándetektívek tartoznak, a nyomozóiroda gazdasági-pénzügyi és politikai elemzőkkel, pszichológus, jogász, minőségbiztosítási, vagyonvédelmi, illetve biztonságtechnikai szakemberekkel, valamint igazságügyi szakértőkkel dolgozik együtt annak érdekében, hogy a Tisztelt Ügyfelei részére teljes körű szolgáltatást nyújtson. A cég legfontosabb szolgáltatásai a következők:

Klasszikus magánnyomozás

• adatgyűjtés és elemzés
környezettanulmány, életmódvizsgálat 
titkos megfigyelés, követés 
eltűnt vagy ismeretlen helyen tartózkodó, illetve bujkáló személyek felkutatása 
tanúkutatás és meghallgatás polgári és büntetőügyekben 
• gazdasági, pénzügyi és vagyonelleni bűncselekmények felderítése
• cégek és magánszemélyek vagyoni helyzetének felmérése
jogszerű követeléskezelés előkészítése 

Üzleti hírszerzés (Business Intelligence)

céginformáció, konkurencia-vizsgálat 
likviditás- illetve fedezetvizsgálat (bonitásvizsgálat) 
gazdasági és politikai médiaanalízis (internetes háttérkutatás, értékelő-elemző tanulmányok elkészítése) 
vállalati vezető tisztségviselők, alkalmazottak lojalitásának, valamint az üzleti partnerek megbízhatóságának ellenőrzése 
• kémeszközök műszaki-technikai felderítése és hatástalanítása („poloskairtás”)

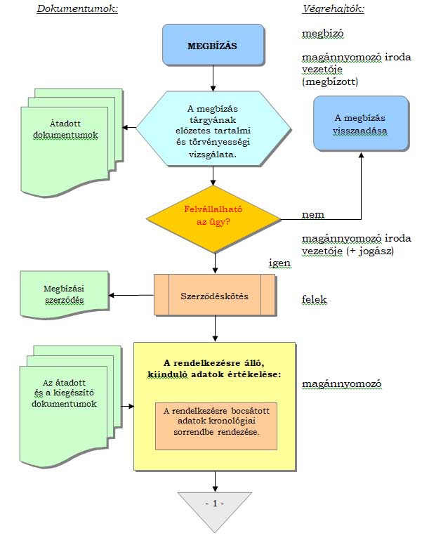
A felsorolt magánnyomozási szolgáltatásaink bár sokrétű és szerteágazó tevékenységi formákat takarnak, a magánnyomozásnak vannak olyan általános (kriminalisztikai) szabályai, melyeket minden egyes megbízásnál be kell tartani, ezeket a lépéseket az alábbi folyamatábrán szemléltetjük.

A magánnyomozás folyamatábrája: